國家不允許!昆山很多人中招
近日
在昆山論壇上
一個“調侃”的帖子引發廣大小伙伴關注
“現在聚會問到最多的是
有沒有四高”
同時,昆山論壇上
很多人都會反映“長胖”
看似簡單平靜的的敘述
背后卻是讓我們
不得不關注的“健康問題”
體重異常容易導致
高血壓、糖尿病、心腦血管疾病、脂肪肝
甚至一部分的癌癥
也和體重異常有一定的關聯
為此!
近日,國家強烈發聲
不允許!
在昆山的都要重視起來!
近日,十四屆全國人大三次會議舉行記者會,國家衛生健康委員會主任雷海潮表示,將持續推進體重管理年行動,普及健康生活方式。
國家衛生健康委面向公眾發布的《體重管理指導原則(2024年版)》指出,有研究預測,如果得不到有效遏制,2030年我國成人超重肥胖率將達到70.5%,兒童超重肥胖率將達到31.8%。
隨著年齡增長
經濟條件開始好了
生活水平也好了
飲食也會發生很大改變
加上很多人應酬變多
大魚大肉成了家常便飯
肥胖問題越來越嚴重
昆山小伙伴趕緊對照下文自查下
自己處在哪個標準
👇
什么樣的胖
才是真的超重肥胖?
超重和肥胖受多種因素的影響。其中包括了遺傳、飲食、身體活動水平、生活習慣以及社會環境的改變等。體質指數(BMI)是衡量人體胖瘦程度的標準。
▪BMI=體重(kg)/身高(m)²。
▪我國健康成年人的BMI正常范圍在18.5至24之間。
▪BMI在24至28之間被定義為超重。
▪達到或超過28就是肥胖。其中,又根據BMI分為輕度肥胖、中度肥胖、重度肥胖以及極重度肥胖。
同時,雷海潮介紹
將繼續從三個方面
來推進慢性病的防控和體重管理工作
慢性病的防控需要全社會共同參與,為體重管理來營造良好的社區環境、單位環境和社會環境。
持續做好有關慢性病防控和體重管理方面的知識宣傳。動員醫療衛生機構積極開展健康知識的宣傳和傳播,進一步提升居民的健康素養。
注重防治結合,提供個*化**。引導醫療衛生機構設立體重門診,為受體重問題困擾的居民提供專業咨詢環境和平臺。
昆山也有很多人為“肥胖”問題困擾
尋求可減重的門診
最近就有一公立醫院曝出
有83名健康管理對象
實現健康減重,合計減重1000斤
昆山市一醫院慢病*心*獲由中國醫促會臨床營養健康學分會頒發的2025年度“醫學營養減重教學單位”。自設立以來,該中心累計幫助83名健康管理對象實現健康減重,合計減重1000斤。
該中心將為脂肪肝、超重或肥胖癥、糖尿病、高血壓等人群提供“一站式”健康管理,是昆山市首家代謝性疾病防治協同中心。
慢病中心聚焦脂肪肝、高血壓、糖尿病、高尿酸等慢性代謝性疾病,通過醫學減重達到早期代謝性疾病逆轉的目的。該中心依托數字化糖尿病肝臟病共管中心、糖胖逆轉中心、脂肪肝中心、醫學減重中心等平臺,充分發揮臨床各?苾瀯荩e極探索5M慢病綜合管理方案,為市民提供全方位、精準化的健康管理服務。
科學減肥這件事
多聽聽國家的“話”
此前,國家衛健委發布《成人肥胖食養指南(2024年版)》,手把手教你科學減肥!這份食譜細化到了全國不同地區的食譜示例,并備注了食譜的“總能量”。
例如華東大部分地區主食以大米為主,有較豐富的湖鮮、河鮮等水產品,口味偏清淡,具有東方健康膳食模式的特點。
上下滑動查看
華東地區四季食譜示例↓
春季推薦食譜
夏季推薦食譜
秋季推薦食譜
冬季推薦食譜
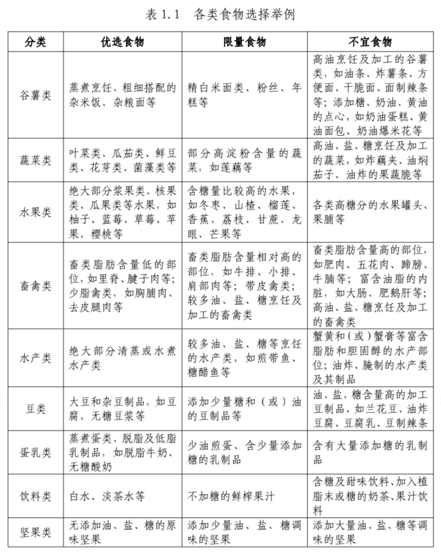
📢這些食物優先選!
▪鼓勵主食以全谷物為主,適當增加粗糧并減少精白米面攝入;
▪保障足量的新鮮蔬果攝入,但要減少高糖水果及高淀粉含量蔬菜的攝入;
▪優先選擇脂肪含量低的食材,如瘦肉、去皮雞胸肉、魚蝦等;
▪優先選擇低脂或脫脂奶類。
📢這些食物要少吃!
▪減重期間應少吃油炸食品、含糖烘焙糕點、糖果、肥肉等高能量食物(高能量食物通常是指提供400kcal/100g以上能量的食物)。
▪減重期間飲食要清淡,每天食鹽攝入量不超過5g,烹調油不超過20~25g,添加糖的攝入量最好控制在25g以下。
▪減重期間應嚴格限制飲酒。每克酒精可產生約7kcal能量,遠高于同質量的碳水化合物和蛋白質產生的能量值。
📢每天具體吃多少?
▪控制總能量攝入和保持合理膳食是體重管理的關鍵。控制總能量攝入,可基于不同人群每天的能量需要量(如下表),推薦每日能量攝入平均降低30%~50%或降低500~1000kcal,或推薦每日能量攝入男性1200~1500kcal、女性1000~1200kcal的限能量平衡膳食。
▪可根據不同個體基礎代謝率和身體活動相應的實際能量需要量,分別給予超重和肥胖個體85%和80%的攝入標準,以達到能量負平衡,同時能滿足能量攝入高于人體基礎代謝率的基本需求,幫助減重、減少體脂。
▪可根據身高(cm)減去105計算出理想體重(kg),再乘以能量系數15~35kcal/kg(一般臥床者15kcal/kg、輕身體活動者20~25kcal/kg、中身體活動者30kcal/kg、重身體活動者35kcal/kg),計算成人個體化的一日能量。
《成人肥胖食養指南(2024年版)》建議,三大宏量營養素的供能比分別為:脂肪20%~30%、蛋白質15%~20%、碳水化合物50%~60%,推薦早中晚三餐供能比為3:4:3。
📢定時定量規律進餐
要做到重視早餐,不漏餐,晚餐勿過晚進食,建議在17:00~19:00進食晚餐,晚餐后不宜再進食任何食物,但可以飲水。
📢少吃零食,少喝飲料
不論在家還是在外就餐,都應力求做到飲食有節制、科學搭配,不暴飲暴食,控制隨意進食零食、喝飲料,避免夜宵。
📢進餐宜細嚼慢咽
攝入同樣的食物,細嚼慢咽有利于減少總食量,減緩進餐速度,可以增加飽腹感,降低饑餓感。
📢適當改變進餐順序
按照“蔬菜一肉類一主食”的順序進餐,有助于減少高能量食物的進食量。
除了吃
減肥還有這些小竅門
📢睡覺
經常熬夜、睡眠不足、作息無規律,可引起內分泌紊亂,脂肪代謝異常,導致“過勞肥”,肥胖患者應按晝夜生物節律,保證每日7小時左右的睡眠時間。
📢運動
身體活動不足或缺乏以及久坐的靜態生活方式是肥胖發生的重要原因,肥胖患者減重的運動原則是中低強度有氧運動為主,抗阻運動為輔,每周進行150~300分鐘,中等強度的有氧運動每周5~7天,至少隔天運動1次,抗阻運動每周2~3天,隔天1次,每次10~20分鐘,每周通過運動消耗能量2000kcal或以上。
📢少坐
每天**和被動視屏時間要控制在2到4個小時以內,長期**或伏案工作者,每小時要起來活動3到5分鐘。
在此
提醒各位小伙伴
減肥要科學適度
健康永遠第一
千萬不要急于求成
輕信市面上宣傳的
“躺著就能瘦”的特效減肥藥
每一個人做好自己的健康第一責任人
是非常關鍵的
看完記得擴散出去!
來源:央視新聞、蘇州健康、網友爆料等
昆山論壇綜合整理










,吃早飯,上班。

















